Martech Consulting cover image.
MARKETPLACE
EXPERTS
MARTECH CONSULTING

Martech Consulting

We bring over 20 years of experience in helping businesses grow through smart, customized strategies that actually work. We specialize in digital marketing, lead generation, marketing automation, custom apps, and streamlines operations to make growth even faster, easier, and more sustainable for our clients.
Experts in no-code solutions, our platforms include Bubble, Airtable, Softr, Salesforce, Monday, Keap, Make, Zapier, and more!
Active for 5 months
United States
GMT -7
Martech Consulting logo
Work with Martech Consulting
Accepting new projects
Projects starting at $5,000
Rates starting at $150/hour
Visit agency website
FEATURED WORK

Granite State Ambassadors

Design and implement a scalable and user-friendly volunteer management system that automates key workflows, improves communication, and empowers both staff and volunteers through intuitive self-service tools.
APP TYPE
Other
USERS
350
ADOPTION
Statewide
MOM SAVINGS
50%
DEMO
Screenshot of the Granite State Ambassadors project.
Screenshot of the Granite State Ambassadors project.
Screenshot of the Granite State Ambassadors project.
1 of 3
QUICK STATS
Recently joined
1
Team member
4
Apps built
0
Templates
0
Plugins

Working with Martech Consulting

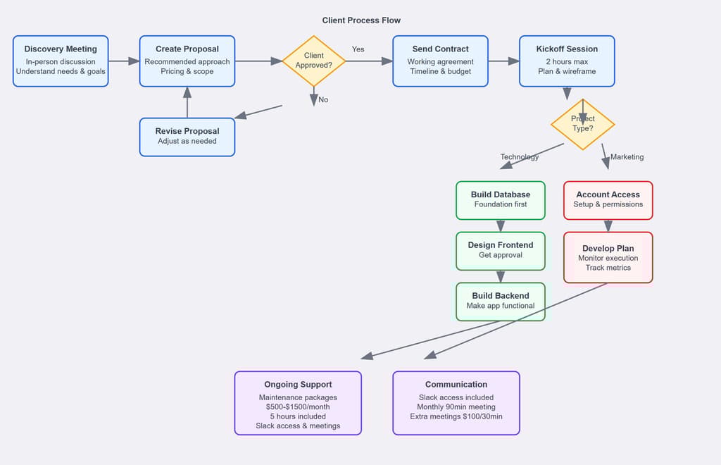
Our process begins with a discovery meeting where we have an in-person discussion to understand your work, challenges, and goals. Following this collaborative session, we will analyze your requirements and create a detailed proposal that includes our recommended approach, a clear project scope, transparent pricing, and a choice between structured, bundled services or flexible, custom solutions. We're happy to revise and adjust the proposal until we reach a solution that will move the needle for your business and aligns with your budget. Once we're aligned, we send a contract outlining our working agreement, timeline, and budget. This is followed by a collaborative kickoff session (maximum 2 hours), during which we review the first steps, identify any preliminary requirements, and sketch out the user journey using low-fidelity wireframes or flowcharts.
For technology projects, we begin by building out the database architecture based on your project's grand vision, creating a solid foundation for current and future development. We then create design-only examples of the front end and secure your approval before moving into backend development to make the application fully functional. Our educational and collaborative approach ensures you understand the solution we're building, so you never feel locked into something you can't maintain or evolve. For marketing projects, once we've identified and agreed upon the marketing flow, we secure necessary account access, then develop your marketing plan, monitor its execution, and track key metrics to ensure optimal performance.

All technology projects include ongoing maintenance packages, which are 10% of the total build cost (minimum $500/month, maximum $1,500/month). These packages encompass 5 hours of monthly development time dedicated to bug fixes, updates, security patches, and general maintenance. Although hours don't roll over from month to month, new feature development requires a separate engagement.

Every package includes direct access to our team's Slack for quick messaging and a monthly meeting (up to 90 minutes) upon request, with additional meetings available at $100 per 30-minute session. We believe in transparency, collaboration, and building solutions that empower your business to grow.
Martech Consulting's process

Primary services

Product design
Elevate UX with captivating designs and interfaces.
Consulting
Strategic expertise to elevate your app vision and execution.

Additional services

API integration
Mobile app dev
Troubleshooting
Custom JS
Optimization

External profiles

Instagram
LinkedIn
Facebook
Note: Some information within this page is provided by Martech Consulting and not verified by Bubble.

Ready to find the right partner?

Contact Martech Consulting directly or submit a request for proposal to have lots of interested agencies bid on your project.
Bubble